農業部於今(16)日舉辦「2025國家農業科學獎」(以下簡稱國農獎)表揚典禮,由陳駿季部長親自主持,行政院卓榮泰院長並親臨指導,嘉勉在農業科技研發與應用上表現卓越、具跨領域創新能量,且對我國農業產業問題帶來重大貢獻之優秀團隊與個人。國農獎自108年起每兩年辦理1次,今(114)年度為第4屆,各界共推薦55個團隊及11位個人,歷經審查到決審競逐,最終選出12個團隊及3名研究人員獲獎。卓院長致詞勉勵在前瞻創新、社經發展、產業領航、環境永續共4大領域具優異成果的獲獎團隊及個人,其辛苦研究必將發光發熱,並期許更多傑出研究團隊在國農獎舞臺上持續斬獲榮耀。

(照片來源:農業部)
院長表示,行政院守護《憲法》就跟農民守護土地一樣,土地是農民朋友的根,《憲法》是國家的根本大法,失去了根,將沒有辦法在這裡從事生產、無法進步、無法研發成功;失去了根本大法,將失去對主權跟安全的屏障與保護。他與農民的工作一樣,願透過農業部努力,一起跟農民朋友守護國家土地,也希望農民支持政府守護國家《憲法》、守住根、守住根本大法,才是未來必要走的一段路。

(照片來源:農業部)
陳部長致詞時強調,因為有夥伴的付出,才有這樣的成果,未來應秉持研究心態,持續為臺灣農業加油,同時表示院長一直支持科學研究、農業研究,也知道農業研究相當耗費精神與體力,期待農業有科技輔助邁向更好的未來,並期許在「國家農業科學獎」激勵及農業科技預算穩定成長之支持下,臺灣農業科研的軟實力將不斷累積並作出貢獻,讓國人與國際社會共享臺灣科研的輝煌成就,實現智慧、韌性、永續、安心的農業政策願景。

(照片來源:農業部)
農業部指出,近年來我國持續受到社會經濟、環境、氣候及人口結構巨大改變的影響,農業部門面臨嚴峻挑戰,臺灣農業亟需轉型與跨域整合以擴大利基。為鼓勵更多國內優秀農業跨域科學人才投入農業科研領域,農業部每2年遴選出對我國農業具有創新重大貢獻及影響力的科研成果,透過國家對其研究理念的認同及鼓勵,得以因應各項面臨之挑戰,俾以落實我國農業政策規劃發展之實質效益。
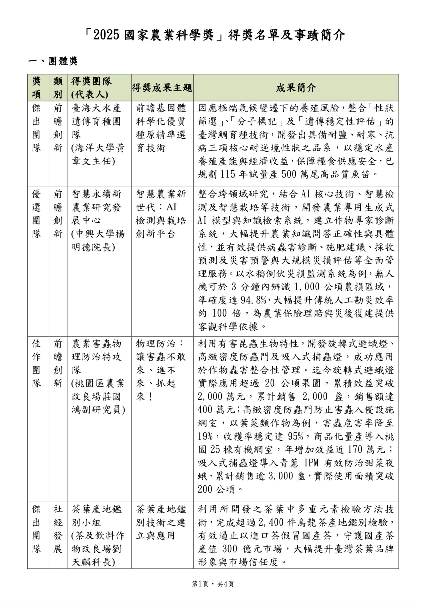
臺灣農業近年面對氣候變遷及災害頻仍等問題,本次獲獎團隊中,「臺海大水產遺傳育種團隊」為因應極端氣候變遷,開發出具備耐鹽、耐寒、抗病臺灣鯛育種品系,並規劃115年試量產500萬尾高品質魚苗,以穩定水產養殖產能與經濟收益;另「深海經濟魚種增殖技術開發團隊」克服天然棲地環境限制,建立深海黑口及赤鯥等高單價經濟性魚種之人工繁養殖技術,實現資源復育及產業永續發展。

(照片來源:農業部)
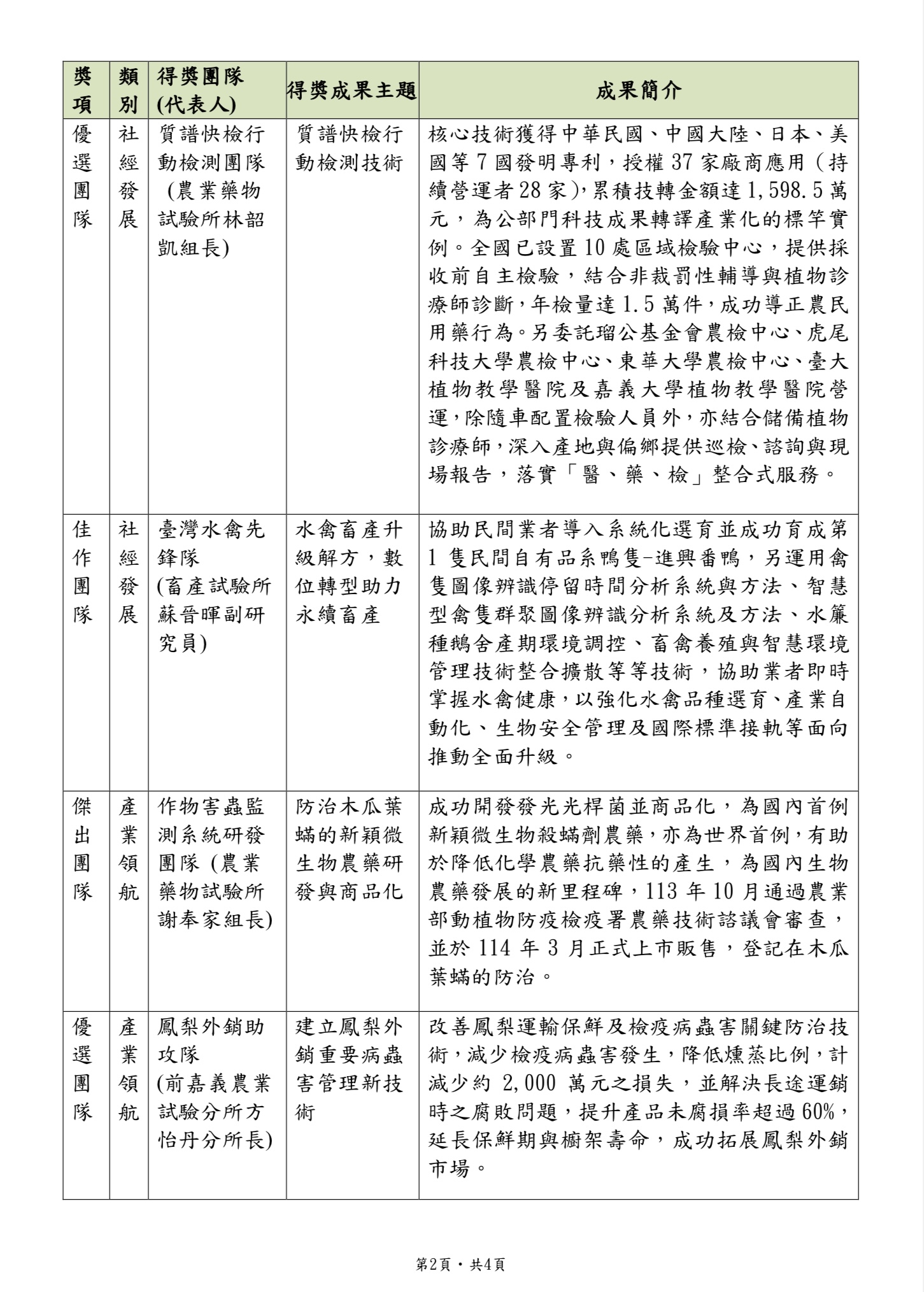
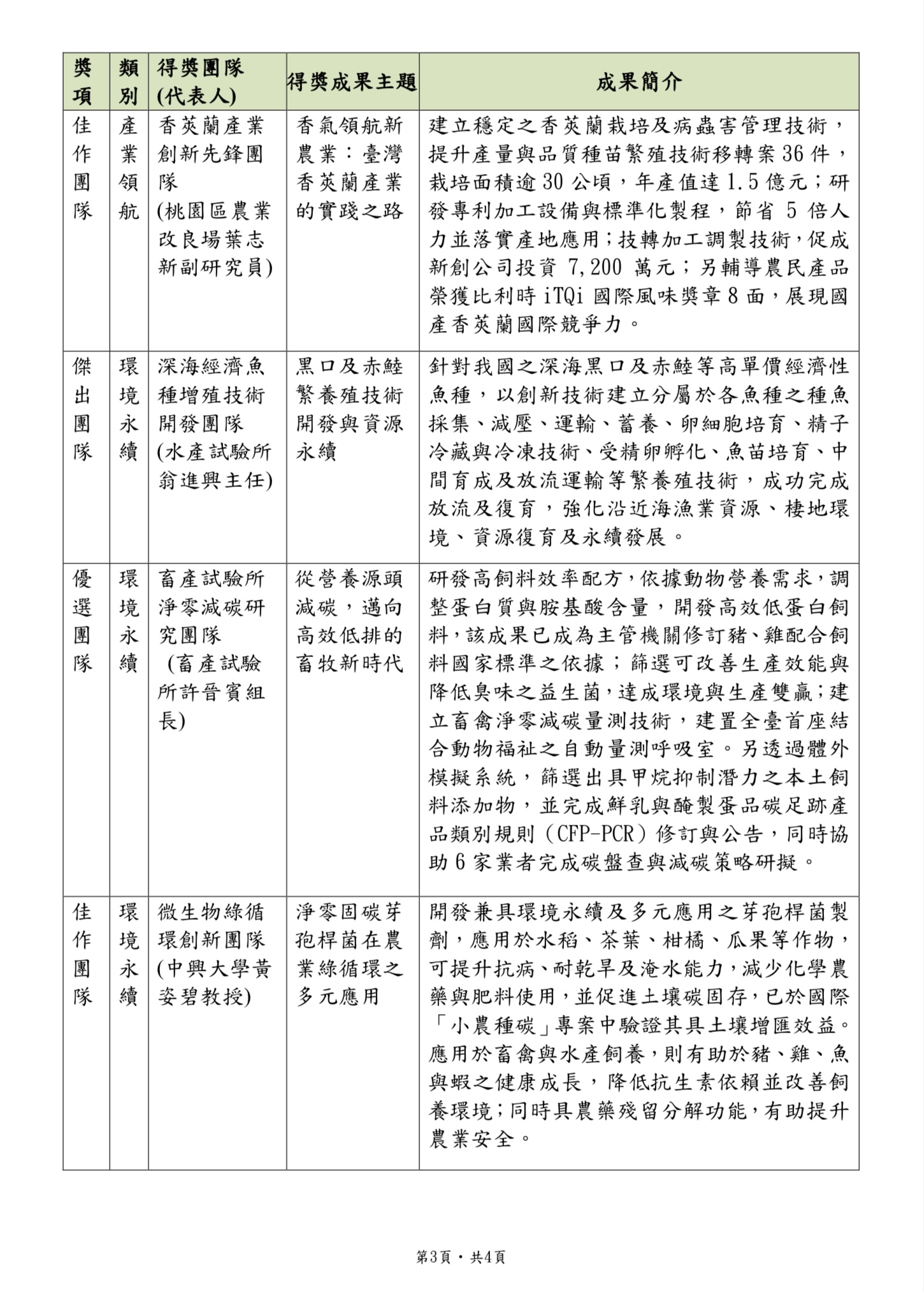
此外,為讓消費者吃的安心,並兼顧農民權益,獲獎團隊中,「茶葉產地鑑別小組」開發茶葉中多重元素檢驗方法技術,有效遏止進口茶假冒國產茶,守護國產茶產值300億元市場,提升臺灣茶葉市場品牌與信任度;「新穎微生物農藥研發團隊」成功開發發光光桿菌防治木瓜葉蟎並成功商品化,為國內首例新穎微生物殺蟎劑農藥,亦為世界首例,並於今年3月正式上市販售,有助於降低化學農藥抗藥性的產生,為國內生物農藥發展的新里程碑;此外,「鳳梨外銷助攻隊」改善鳳梨運輸保鮮及檢疫病蟲害關鍵防治技術,降低燻蒸比率,可減少約2,000萬元之成本支出,並延長保鮮期與櫥架壽命,成功拓展鳳梨外銷市場,讓農民穩定獲利。
農業部指出,臺灣多年推動智慧農業與數位轉型,導入人工智慧以提升農業服務與產業效能,如「質譜快檢行動檢測團隊」將質譜快檢技術結合AI演算分析,搭載在行動檢驗車上,結合農民用藥輔導與植物診療師資源,深入產地落實「醫、藥、檢」整合式服務;「智慧永續新農業研究發展中心團隊」則開發農業專用生成式AI模型與知識檢索系統,建立作物專家診斷系統,大幅提升農業知識問答正確性與決策效率,並提供病蟲害診斷、施肥建議、採收預測及災害預警與大規模災損評估等全面管理服務功能。




