最新動態
公開資訊
招標/徵才資訊
基金會簡介
友站連結
最新動態
NEWS
首頁
最新動態
台灣雜糧發展基金會全員參加資訊安全課程 並進行課後評量
NEW
台灣雜糧發展基金會全員參加資訊安全課程 並進行課後評量
2025.11.14
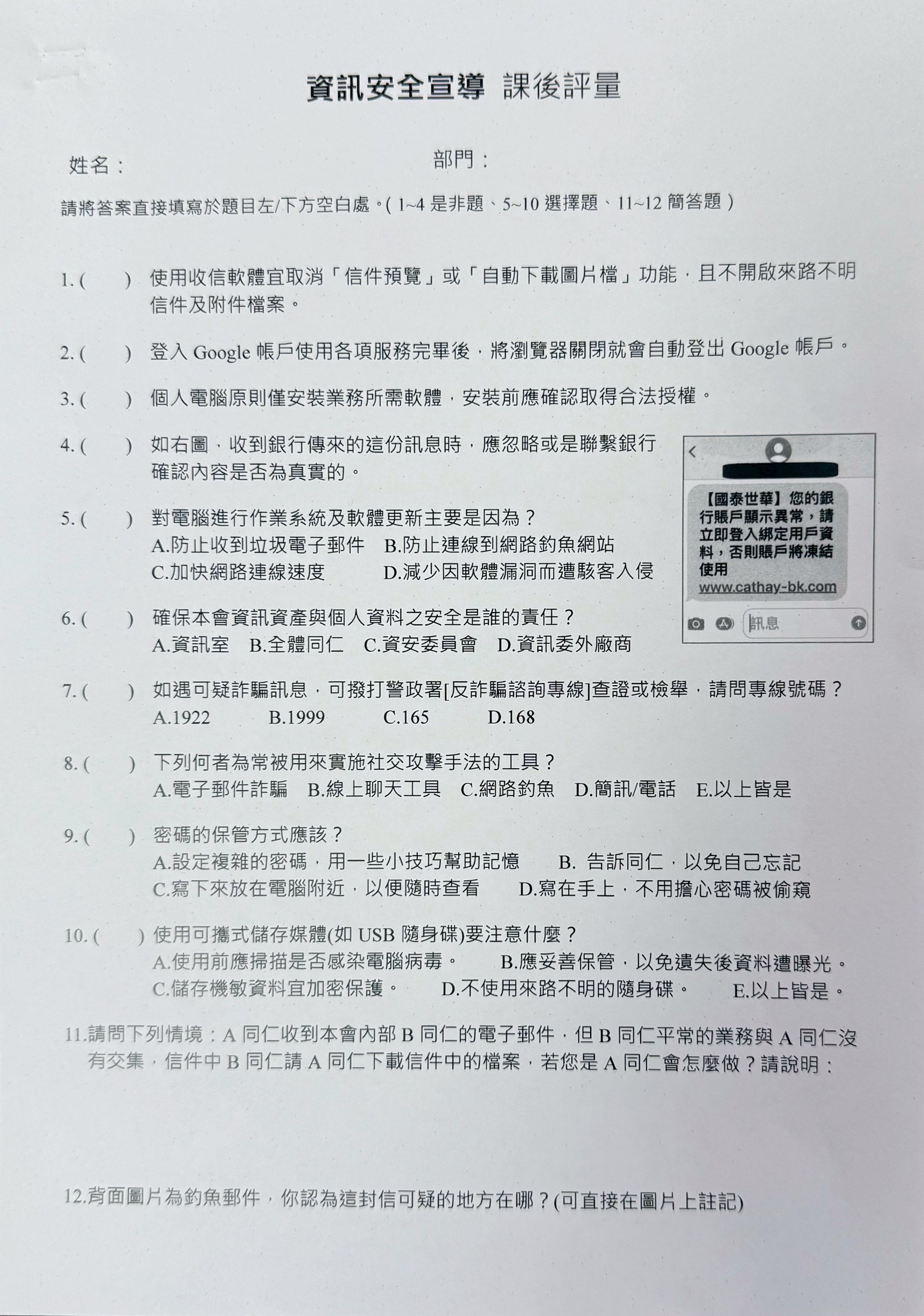
有鑑於資訊安全的重要性不容忽視,本會執行長許根尉邀集全體同仁參加資訊安全課程。隨著科技進步與網路普及,企業、政府及個人每天都在處理大量的數位資料,若缺乏完善的資訊安全措施,將面臨資料外洩、駭客入侵或詐騙等風險。資訊一旦遭竄改或洩漏,不僅會造成經濟損失,更可能影響個人隱私與組織信譽,甚至危及國家安全。
資訊安全的核心目標包括「機密性、完整性與可用性」三項。機密性確保資訊僅供授權者存取;完整性保證資料未被未經授權地更改;可用性則確保系統在需要時能正常運作。為達成這些目標,應採取多層次防護,如強化密碼管理、定期更新系統、防範惡意程式、建立備份與資安教育等。
此外,資訊安全不僅是技術問題,更是一種管理與文化的落實。每個使用者都應培養資安意識,了解網路威脅與保護資料的重要性。唯有政府、企業與個人共同重視資訊安全,建立完善的防護體系,才能在數位時代中確保資訊資產的安全,維護社會運作的穩定與信任。
分享:
上一則
下一則
財團法人台灣雜糧發展基金會
100台北市中正區羅斯福路一段7號5樓之1
財團法人台灣雜糧發展基金會
100台北市中正區羅斯福路一段7號5樓之1
TEL:(02) 2321-7314
FAX:(02) 2357-8805
E-mail
get.tgfdf@hibox.hinet.net